怎么看地区疫情增加〃如何看地区疫情风险等级
病例还会不会大规模增加——与钟南山面对面话疫情防控
〖壹〗、病例大规模增加的可能性取决于防控措施的执行力度,近来疫情仍以局部大爆发为主,但通过早发现 、早隔离等措施 ,全国性大爆发的风险可控。当前疫情态势判断:局部大爆发而非全国性蔓延钟南山明确指出,截至1月28日,全国确诊病例4529例 ,死亡106例,病死率3%,传染性较强但未呈现全国多点大爆发特征。

〖贰〗、中国不会再现几万人感染:钟南山院士在多个场合明确表示 ,由于中国采取了强有力的防控措施,特别是在社区层面的群防群控方面做得非常出色,因此他不认为中国今年底还会出现第二波大规模疫情 。他强调 ,现在每次零星发作的时间越来越短,只要继续采取这样的防控办法,中国不会出现第一波那样几万人感染的情况。

〖叁〗、全球疫情形势严峻 ,专家认为需加强合作 、做好长期防控准备,中国进入“动态清零”新常态。全球疫情现状 世界卫生组织报告显示,全球单日新增确诊超23万例,为疫情开始以来的最大增幅 。病例数增长最快的国家为美国、巴西、印度和南非。

〖肆〗 、除了盒马鲜生水贝店的两个人样品为阳性 ,其余不管是产品还是人员都是阴性,因此可以判定疫情不会大规模的扩散了。
〖伍〗、钟南山院士的担忧内容:钟南山院士早前表示,国内疫情不会出现像刚开始那样的大规模暴发情况 ,因为中国已形成非常有效、严密的防控体系,但他担忧国内会有疫情反复 、散发出现的情况 。

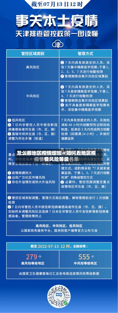
怎么查中高风险地区
要出远门查询全国中高风险地区,可通过微信的国务院客户端小程序完成 ,具体步骤如下:进入微信小程序页面打开微信,点击底部导航栏的“发现”选项,选取“小程序 ”进入页面。搜索“国务院客户端”在小程序页面右上角点击放大镜图标 ,输入“国务院客户端”并搜索,选取官方小程序进入。
可以通过支付宝中的风控地区查询功能来查看自己所在区域是否为中高风险地区,具体操作如下:工具/原料 华为P50HarmonyOS0.0支付宝80方法/步骤 第一步:打开手机进入支付宝 ,在首页点击国内新增 。第二步:点击风险区域菜单。第三步:在疫情风险等级查询页面选取自己所在区域查看风险等级。
选取“防疫查询 ”功能:在“城市服务”页面中,通过搜索或浏览找到“防疫查询”选项并点击 。此功能专门提供疫情防控相关信息的查询服务。点击“全国中高风险疫情地区 ”:在“防疫查询”页面中,找到“全国中高风险疫情地区”选项并点击。系统将自动加载并显示最新数据。
可以通过微信国家政务服务平台查看最新的全国中高风险疫情地区分布,具体步骤如下:进入微信国家政务服务平台:打开微信 ,在搜索栏输入“国家政务服务平台 ”,进入该程序页面 。点击各地疫情风险等级查询:在程序页面中,找到并点击“各地疫情风险等级查询”选项。
可以通过支付宝中的通信大数据行程卡查询自己是否去过中高风险地区 ,具体操作如下:工具/原料:确保手机为小米10(其他品牌手机操作类似)、系统为MIUI12(其他系统操作类似),并安装支付宝22版本(或更新版本)。
图表看上海疫情数据变化,新增感染人数8连涨,累计超15万
〖壹〗、上海卫健委4月8日公布的数据显示,新增本土新冠肺炎确诊病例为1015例 ,无症状感染者22609例,合计增加23624例 。从4月2日起,新增感染人数已连续8天增加 ,截止近来,这一波疫情上海总计感染者已超15万例。
〖贰〗 、上海累计的感染人数达15万,这个数据可想而知是非常可怕的 ,现在的疫情还属于爆发期,高峰期一直持续到了现在,科研人员和国家领导人也在积极的防治和为疫情作出贡献,他们日以继夜的为研究新冠疫苗不断努力。上海此次疫情的拐点还在于科研人员对于研究新冠疫苗成果 ,不仅如此查找此次疫情的来源也尤为重要 。
〖叁〗、近期上海疫情问题梳理分析报告事件概述自上海疫情发生,防疫工作备受关注。3月23日以来,上海无症状感染者单日增长过千 ,确诊病例持续走高,防控政策不断调整。当前上海防疫形势严峻,攻克突出问题、确定拐点时间成为舆论焦点 。据统计 ,涉“上海疫情”信息总量达5275304条。
这个小程序,可以查看疫情感染趋势
〖壹〗、主要功能:打开小程序可以看到国内疫情指数渗透排名榜,用户能够查看自己所在城市的疫情感染进度。例如,打开成都的页面 ,会显示当前的感染百分比以及预计达到比较高峰的日期 。以成都为例,小程序显示成都的感染进度为231%,尚未达到比较高峰值 ,预计比较高峰在12月17日。
〖贰〗 、「疫小搜」小程序由爱范儿推出,其第一个版本在立项后两天内即完成开发并发布。 具体过程如下:立项背景:2020年初新型冠状病毒传播,人们迫切需要了解身边及亲友周边的疫情信息,但数据分散、真假难辨、查询困难。爱范儿决定统一总结审核数据信息 ,以地图形式同步到小程序上,「疫小搜」由此诞生 。
〖叁〗 、疫况小程序可以查询你家周围的疫情爆发点,具体功能如下:监测附近感染地点:可查看附近最新“新型肺炎 ”病人曾到达过的小区 ,帮助用户及时了解周围疫情情况,做好防护措施。数据准确可靠:屏蔽一切未经官方确认的数据,所有数据均来源于官方渠道 ,如国家卫健委等,确保信息的真实性和权威性。
〖肆〗、进入疫况小程序打开微信,在顶部搜索栏输入“疫况” ,点击搜索结果中的“疫况”小程序并进入 。点击查询功能进入小程序后,在首页找到并点击“查询”按钮,进入疫情轨迹查询页面。设置查询范围在查询页面中 ,通过滑动或输入数值设置“附近距离 ”(如500米、1公里等),系统将根据该范围显示周边疫情轨迹信息。
为何近一周全国无症状感染者持续增加?本轮疫情的隐匿传播链意味着什么...
近一周全国无症状感染者持续增加的原因 病毒变异与传播力增强:当前流行的病毒株(如奥密克戎亚分支)潜伏期更短 、传播力更强,且更易导致无症状感染 。其复制速度在呼吸道上部加快,使感染者早期具备传染性但症状不明显。
本轮疫情的隐匿传播意味着全民核酸应该是要经常进行的 ,也意味着大家的生活真的很难能够步入正轨。更加意味着这一次隐形传播的链条可能还会扩散到全国更多的地方,这是非常危险的一件事情 。
当前全国新增本土确诊和无症状快速增长,本轮疫情的隐匿传播链意味着必须要把清零坚持下去 ,保持较高频次的定期全员核酸检测,确保疫情得以控制。疫情防控工作需要每一个人从自我做起,从身边做起 ,只有增强防护意识,才可以更好的保证社会安定。
日本疫情形势怎么看?
〖壹〗、综合来看,日本当前疫情形势较此前高峰期明显缓和 ,死亡人数、重症人数及病死率均呈下降趋势,但需持续关注病毒变异 、疫苗接种覆盖率及医疗资源分配等因素,以防范未来可能出现的疫情反弹 。
〖贰〗、日本防疫形势比中国更严峻 ,主要与政府行政执行力、疫情跟踪机制 、防疫反应速度、医疗资源储备等多方面因素有关,尽管日本具备世界一流的医疗条件,但在应对突发公共卫生事件时,这些因素综合作用导致其防疫形势更为复杂严峻。
〖叁〗、总结:日本当前新冠疫情形势严峻 ,感染人数连续五周居全球首位,且死亡人数逆势增长。尽管全球疫情整体呈缓和趋势,但日本需加强防控措施、优化医疗资源分配 ,并密切监测病毒变异情况,以遏制疫情进一步恶化。
〖肆〗 、日本面对“第5波”新冠疫情,近来形势严峻 ,顶住压力面临较大挑战,具体分析如下:疫情传播速度快,感染人群集中:东京奥运会还没开完 ,东京的疫情就爆发了,每天新增感染人数的曲线陡峭,增长速度极快 。8月11日日本全国新增15812人 ,东京一个地方就占了差不多1/3(4200人),日本疫情进入“第5波”。
发表评论