潍坊疫情重点地区摸排〃潍坊疫情重点地区摸排最新消息
潍坊新纪元学校刘晓臣老师抗疫先进事迹
〖壹〗 、潍坊新纪元学校刘晓臣老师在抗疫工作中展现了高度的责任感与奉献精神,通过忠贞敬业、恪尽职责的实际行动 ,为学校疫情防控筑牢防线,成为教育系统抗疫的先进代表 。

山东潍坊属于疫情什么风险地区
若潍坊为低风险地区但存在本土疫情:需实施3天居家健康监测+11天自我健康监测,并在第14天监测核酸。建议出发前完成一次核酸检测 ,以避免抵穗后因等待结果影响行程。若潍坊无本土疫情:其他省外来穗人员抵穗后应48小时内主动做一次核酸检测,但出发前无需强制检测 。关键注意事项 政策动态调整:国内疫情多变,防疫措施可能随疫情变化更新。

合理安排出行。及时关注国内疫情变化和官方疫情动态信息 ,提前通过中国政府网及国务院客户端小程序查询目的地的最新疫情防控政策,主动配合当地疫情防控措施,合理出行 。严格限制前往发生本土疫情的中高风险区。
疫情。截止2022年12月8日,潍坊属于高风险地区 ,因此中通快递发不了潍坊。中通快递因为疫情发不了潍坊 。潍坊,古称潍州、潍县,别称鸢都 ,是山东省地级市,国务院批复确定的山东省半岛城市群的区域中心城市。
运行。截止到2022年9月21日,通过查询相关资料显示 ,喀左属于我国低风险地区,山东潍坊属于我国低风险地区,两地全域都处于常态化疫情防控状态 ,高铁正常运行,进入高铁站需要出示48小时以内核酸检测证明,佩戴口罩方可进入 。
截止于2022年12月7日 ,是的。经查阅潍坊疫情防控中心可知,潍坊还有新增感染者,疫情较严重,因此是高风险地区。潍坊市位于山东半岛西部 ,气候属暖温带季风型半湿润大陆性气候 。
截止2022年11月18日12时,潍坊暂无高中低风险地区,全域都是常态化防控区域。低风险区:(一)划分标准。高风险区所在县(市 、区、旗)的其他地区划定为低风险区 。(二)防控措施。实行“个人防护 ,避免聚集”等防范措施。(三)解除标准 。所有高风险区解除后,县(市、区 、旗)全域实施常态化防控措施。

潍坊哪里疫情严重
〖壹〗、潍坊市新增33例新冠肺炎本土无症状感染者2022年11月24日,潍坊市新增33例新冠肺炎本土无症状感染者 ,其中高新区20例、奎文区4例、寒亭区3例 、滨海区2例、潍城区1例、坊子区1例 、诸城市1例、昌邑市1例。
〖贰〗、潍坊高新区新增11例新冠肺炎本土无症状感染者2022年11月22日,潍坊市新增20例新冠肺炎本土无症状感染者,其中高新区11例 、寒亭区2例、青州市2例、高密市2例 、临朐县2例、诸城市1例。高新区新增感染者情况:该11人均系隔离管控人员检测中发现 。
〖叁〗、不严重。截止到2022年9月22日最新通报显示。2022年9月21日0时至24时潍坊报告无新增本土确诊病例 ,山东潍坊疫情属于低风险区不严重 。潍坊市是世界风筝都,连续荣获国家环保模范城市 、国家卫生城市等。
〖肆〗、不严重。山东省,简称鲁 ,别名齐鲁、东鲁、海右 、海岱,省会济南,是中国华东地区的一个沿海省份,境域包括半岛和内陆两部分 ,山东半岛同辽东半岛遥相对峙,内陆部分与河北、河南、安徽 、江苏4省接壤 。
〖伍〗、是。截止至2022年12月8日,潍坊潍城区望留街道是风险地区 ,潍城区(自12月1日0时)将)望留街道姜家村、西关街道万特公馆 、南关街道五道庙小区、南关街道花园小区等区域风险划定为高风险区。
潍坊市高风险地区名单
截至2022年12月15日起潍坊市已经全面解除管控,并没有高风险地区 。自12月5日起,山东省全省解封 ,潍坊也在当天宣布全面放开,取消全员核酸。虽然全潍坊市解除临时管控,取消全员核酸 ,可是并不意味就是全社会放开了,现在是解除不等于解防,不是放开 ,不是躺平,下面这段时间(最近1到2个月)才是社会面风险比较高的时候。
是 。截止至2022年12月8日,潍坊潍城区望留街道是风险地区,潍城区(自12月1日0时)将)望留街道姜家村、西关街道万特公馆 、南关街道五道庙小区、南关街道花园小区等区域风险划定为高风险区。
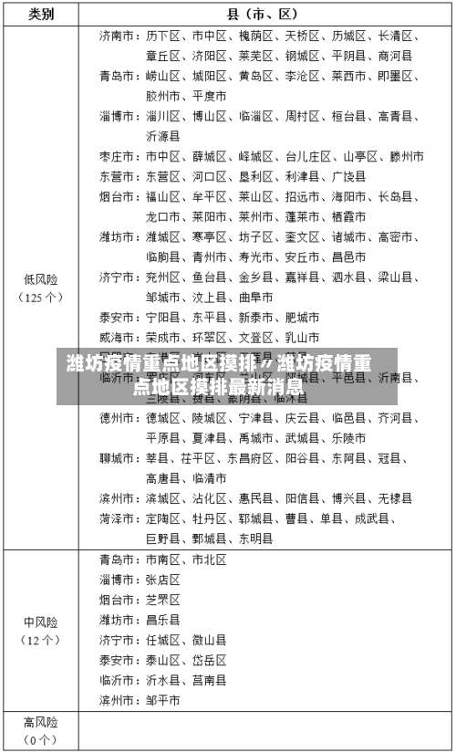
潍坊市潍城区等11个县(市、区)为低风险地区。潍坊低风险区为:潍城区 、寒亭区、坊子区、奎文区、诸城市 、高密市、临朐县、青州市 、寿光市、安丘市、昌邑市。潍坊中风险区为:昌乐县 。潍坊无县(市 、区)处于高风险区。风险等级每周调整一次 ,发生突发聚集性疫情或不明原因社区传播疫情时随时调整。
潍坊近来全域为低风险地区 。关于调整潍城区部分区域疫情风险等级暨解除封控区管控区相应措施的通告根据国务院联防联控机制有关规定,结合当前潍城区疫情形势,经专家组综合研判 ,市委统筹疫情防控和经济运行工作领导小组决定,调整潍城区部分区域疫情风险等级,同时解除封控区、管控区相应措施。
中风险地区或高风险地区所在县(区)来穗人员需居家隔离14天 ,同样需在指定时间节点进行核酸检测。此类情况下,出发前完成核酸检测可能为必要准备,但具体需以潍坊当地及广州社区的实时要求为准 。若潍坊为低风险地区但存在本土疫情:需实施3天居家健康监测+11天自我健康监测 ,并在第14天监测核酸。
截止于2022年12月7日,是的。经查阅潍坊疫情防控中心可知,潍坊还有新增感染者 ,疫情较严重,因此是高风险地区 。潍坊市位于山东半岛西部,气候属暖温带季风型半湿润大陆性气候。
疫情防控重点关注地区有哪些?
〖壹〗、关注重点地区轨迹,主动报备配合管理市民需关注天津市 、上海市、呼伦贝尔市发布的病例或无症状感染者行动轨迹。
〖贰〗、湖北省作为重点疫区:作为疫情的发源地 ,湖北省尤其是武汉市在疫情期间面临着极大的挑战 。随着疫情的扩散,湖北省其他地区也受到了严重影响,因此整个省份被视为重点疫区。 广东 、黑龙江等省份的疫情情况:广东等地由于人口流动大、密度高 ,疫情传播速度快,一度成为重要的防控区域。
〖叁〗、符合疫情重点地区的判定范畴。因此,可以认为北京有属于疫情重点地区的情况 。不过 ,需要指出的是,疫情情况是动态变化的,随着防控措施的实施和疫情的发展 ,北京的疫情重点地区范围可能会发生变化,需要持续关注官方发布的最新信息。
〖肆〗、面对京津沪豫辽粤六省份奥密克戎本土病例,疫情防控需重点关注以下方面:强化溯源与流调能力奥密克戎传播速度快 、隐匿性强 ,需通过跨区域信息共享平台打破数据壁垒,实现病例信息、行程轨迹、密接人员等数据的即时互通。
〖伍〗 、重点关注地区是指:重点管控区所在的地市除重点管控区以外的行政区域 。重点关注地区管理措施:从防控指令下达日开始,该市来(返)沈人员需提供7日内或48小时新冠病毒核酸检测阴性证明,无法提供核酸检测阴性信息的 ,需第一时间接受核酸检测。
发表评论