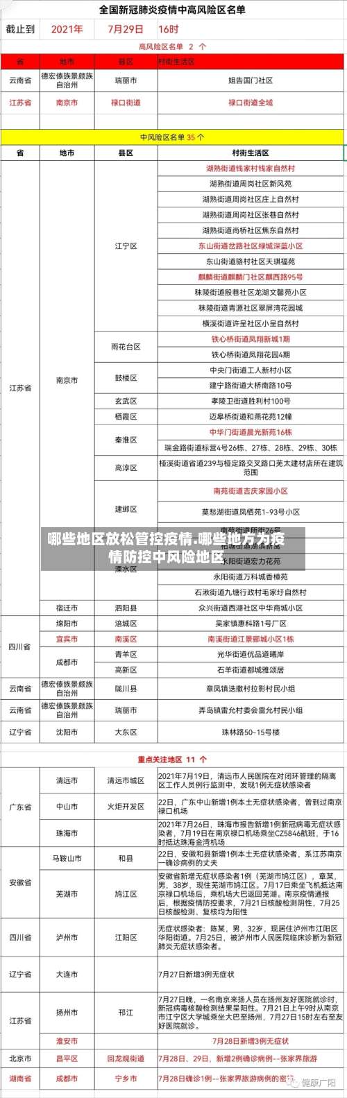
哪些地区放松管控疫情.哪些地方为疫情防控中风险地区
英国首相发表电视讲话:呼吁英国社会逐步复工 、放松封锁措施
〖壹〗、当地时间5月10日 ,英国首相鲍里斯·约翰逊发表电视讲话,呼吁英国社会逐步复工并计划放松封锁措施,同时宣布启动新冠疫情警报系统以支持分阶段解封策略。逐步复工的核心呼吁约翰逊在预先录制的讲话中强调 ,政府将调整此前“仅在必要时复工 ”的立场,鼓励无法居家办公的人员(如建筑业、制造业从业者)返回工作岗位 。

〖贰〗 、鲍里斯复出后首次发表全国讲话,英国人对此反应复杂 ,部分民众因部分场所恢复营业对禁足令执行存疑,同时全球多国也在探索复工解封之路但面临不同挑战。鲍里斯复出讲话核心内容 英国首相鲍里斯·约翰逊从新冠病毒中康复后正式复出,在唐宁街10号外发表了自康复以来的首次讲话。

〖叁〗、英国首相宣布11月5日起英格兰进入第二次全面“封锁” 。当地时间10月31日晚 ,英国首相鲍里斯·约翰逊召开新闻发布会,正式宣布从11月5日起,英格兰地区将开始实施第二次全面封锁,该措施将持续至12月2日。
集体解封!欧洲这些国家宣布疫情结束
〖壹〗、月初 ,德国 、法国、荷兰、意大利 、葡萄牙、比利时等欧洲国家纷纷宣布逐渐解封,但解封措施和进度因国家而异,且各国均对可能出现的第二次疫情高峰保持警惕。 以下是各国解封的具体情况:法国:5月11日起 ,“疫情缓解地区”进入解封第一阶段 。
〖贰〗、新冠病例的自我隔离措施也或将在3月底取消。欧盟:欧盟理事会发布欧盟内旅行的最新规定,游客只需携带疫苗接种证明或康复证明或阴性检测证明即可在欧洲27个国家之间畅行无阻,无需隔离或额外做新冠病毒检测。
〖叁〗、丹麦成为继英国 、新加坡之后又一个宣布“全面解封 ”的国家 ,且未来半年欧洲或有更多国家跟进解封,这主要得益于欧洲较高的疫苗接种率,但解封也面临疫情反弹等风险 。
〖肆〗、解封情况:当地时间6月25日 ,冰岛政府网站发布公告称,自26日凌晨起,解除国内所有新冠疫情防控措施 ,成为2020年3月以来欧洲第一个取消所有国内限制的国家。具体包括保持社交距离、限制聚会人数 、佩戴口罩、限时营业等在内的所有防疫要求全部取消。
〖伍〗、欧洲多国解封政策梳理奥地利:成为首个宣布“解封”的欧盟国家,计划从复活节后允许小型商店重新开放,但4月底将评估效果,若确诊人数增加可能“紧急刹车”。丹麦:4月15日重新开放学校和日托中心 ,但边境控制 、禁止10人以上聚会等措施持续至5月10日,大规模聚会需等到8月 。

疫情之下,多国放松人员入境措施,你要去哪里?
〖壹〗、入境政策宽松且明确的目的地 阿联酋:公民和居民可以出国前往特定目的地,对于有相关身份且计划前往特定地区的人是可行选取。印度、比利时 、丹麦、荷兰、罗马尼亚:允许部分国家或符合条件的人员入境 ,需详细了解其具体条件,如是否需要特定签证 、是否完成疫苗接种、是否有阴性检测报告等,若自身符合条件可考虑前往。
〖贰〗、可以一起填表 。第二 ,边境检查下飞机后到达出入境大厅,排队办理出入境手续。排队时请准备好以下文件:1。护照(含有效签证、录取通知书等学校信息 。旅游或探亲的客户需要准备以下材料:往返电子客票到旅游行程;英文版的旅游行程表(上面标注的是你住的酒店;酒店确认表。
〖叁〗 、去旅游。与朋友联系或加入团队 。尽量不要参加旅行团,这样只会让你更累。去年 ,我和朋友一起去,报了一个旅行团。结果每天一上游览车就睡,睡不着别听导游在说什么 。我不得不每天早起去旅行。
〖肆〗、根据美国移民法 ,所有从美国陆地口岸、机场口岸或海港口岸入境的人员都要接受检查。如您乘坐飞机赴美,飞机上的服务人员会向您颁发I-94表,即抵达/离境纪录表(Arrival/Departure Record),这张表记载入境者的个人信息和在美的住址。
〖伍〗 、首先 ,你将去内陆的普利特威奇湖群国家公园,欣赏几十个颜色奇特的喀斯特湖泊 。然后,你会沿着达尔马提亚海岸的海滨小镇一路南下 ,到达杜布罗夫尼克,在那里你会发现大理石街道、巴洛克建筑和壮观的城墙。然后进入波黑,只去莫斯塔尔看传说中的老桥 ,参观巴尔干战争中恢复过来的多民族社区。
〖陆〗、有护照还需要办理港澳通行证,护照和通行证是不同的证件,有不同的用途 。护照是出入国境和在国外时的有效身份证明证件 ,港澳通行证是出入港澳时的身份证件,二者不能通用,所以有护照还需要办理港澳通行证。
疫情结束管控时间
中国新冠疫情管控的开始时间大致为2020年1月 ,结束时间是在2022年12月。以下是具体的分析:开始时间:中国新冠疫情管控的开始时间可以追溯至2019年12月,当时湖北省武汉市陆续发现多例不明原因肺炎病例 。
英国:英国从2021年2月22日开始逐步解除疫情管控,标志着该国疫情应对策略的转变。日本:日本在2022年3月份开始逐步放开疫情管控,到了10月份则全面放开 ,恢复了正常的社会生活和经济活动。
初期管控时间范围:根据郑州市2022年疫情防控73号通告,主城区“足不出区 、严禁聚集 ”措施暂定实施时间为5月4日0时至5月10日24时 。此阶段为初步管控期,后续政策需根据实际防控效果调整。解封的核心条件:调整或解除封控需满足“多轮次全员核酸检测后 ,封控、管控、防范区内连续14天无新发感染者”。
全国疫情解封分为开始放开管控和全面实施解封两个阶段,开始放开管控时间为2022年12月7日,全面实施解封时间为2023年1月8日 。具体如下:开始放开管控阶段:2022年12月7日 ,国务院联防联控机制综合组发布了进一步优化落实新冠肺炎疫情防控的措施,即“新十条”。
疫情结束后到2025年实际经历了2个完整年份。以我国疫情防控政策重大调整为节点,2022年12月7日新十条发布后社会生活逐步恢复正常 ,2023年作为全面放开后的第一年。
当前疫情趋势分析 短期趋势:若北京能持续保持高频次核酸检测 、严格社会面管控,并快速隔离阳性病例和密接者,预计可在1-2周内控制住社会面传播 ,但需警惕隐匿传播和反弹风险 。
发表评论