【南京鼓楼疫情风险地区/南京鼓楼疫情风险地区查询】
南京是低风险地区吗
截至2022年3月14日24时 ,南京全域均为低风险地区,不属于中高风险地区。以下为具体说明:风险等级判定依据:根据2022年3月15日更新的信息,南京市在2022年3月14日24时的风险等级评估中,全域范围均被划定为低风险地区 。

南京为低风险地区时一般情况:若南京处于低风险地区 ,且个人不属于高风险岗位人员 、未被赋“红(黄)码”,同时未前往中高风险地区所在城市的其他区域,按照上海当时的防疫政策 ,一般不需要隔离。

江苏省内到南京是否需要隔离,需根据具体情况判断,低风险非涉疫地区无需隔离 ,重点关注城市或中高风险地区相关人员需按要求采取相应防控措施。具体如下:江苏省内低风险非涉疫地区来宁:无需核酸检测和隔离,携带健康码绿码即可。
分类管控措施:全域低风险地区:省内外全域低风险的设区市(全域无中高风险地区及14天内无本土疫情的设区市)来(返)宁人员,持48小时内核酸检测阴性证明即可自由流动;若无阴性证明 ,需进行核酸检测并登记信息,抵宁后48小时内再进行一次核酸检测 。

南京市鼓楼区风险等级
在这112例感染者中,江宁99例、溧水6例 ,高淳区2例,玄武区、秦淮区、建邺区 、鼓楼区、栖霞区各1例。
南京鼓楼区全域无风险地区。全区为常态化防控 。注:南京除高中低风险以外的区域为常态化防控区域。如有新冠肺炎风险等级调整,南京本地宝会及时更新。公共场所防控指南本指南适用于商场、餐馆 、影院、KTV、网吧 、公共浴池、体育馆、展览馆 、火车站、地铁站、飞机场 、公交汽车站等公共场所 。
月01日南京市鼓楼区风险区域分级名单今日最新疫情最新通报通报通报疫情防控消息。
南京禄口街道全域升级为高风险地区,6地升级为中风险地区。具体情况如下:风险等级调整:7月29日 ,在南京第九场新冠肺炎疫情防控新闻发布会上,市卫健委副主任杨大锁通报,南京禄口街道全域升级为高风险地区 ,同时有6地升级为中风险地区 。新增确诊病例:7月28日0 - 24时,南京新增本土确诊病例18例。
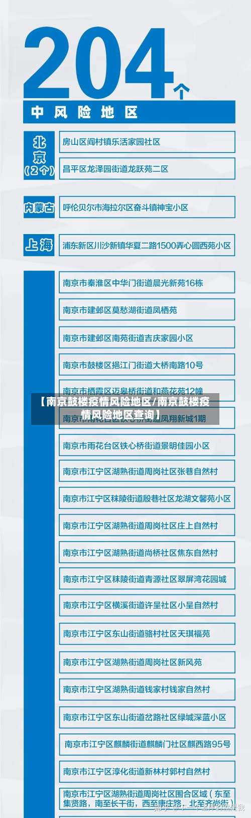
鼓楼区:中央门街道除高风险区以外的其他区域,小市街道除高风险区以外的其他区域 ,宝塔桥街道、幕府山街道除高风险区以外的其他区域。栖霞区:迈皋桥街道除高风险区以外的其他区域,仙林街道除高风险区以外的其他区域 。雨花台区:雨花街道除高风险区以外的其他区域。
近来,南京的疫情情况究竟如何了?
南京疫情不会失控,也难以蔓延至整个中国。具体分析如下:疫情传播规律与现状:南京疫情遵循“点状-线状-弥散 ”规律 ,禄口机场作为爆发点,通过航空线路向各省市扩散。近来外省市病例均与禄口机场相关,尚未发现脱离机场传播线的无源头社区扩散病例 ,提示疫情仍处于可控范围 。
国家卫生健康委疾控局一级巡视员贺青华31日在国务院联防联控机制发布会上介绍,自7月20日南京报告发生本土病例以来,到30日24时,江苏南京这次疫情相关联的病例已累计报告了262例 ,短期内南京疫情仍有扩散风险。
南京疫情尚在可控之中,近来没有失控或继续恶化的迹象;疫苗对预防新冠感染、重症化、住院和死亡有一定效果,但近来不能达到清零和根除疾病流行的目标。具体分析如下:南京疫情是否会失控或继续恶化疫情传播规律与现状:南京疫情遵循“点状-线状-弥散”规律 ,禄口机场作为爆发点,通过航空线路向各个省市扩散 。
截至2022年3月16日,南京疫情防控最新消息汇总如下:近期发布的疫情防控通告《关于进一步做好当前疫情防控工作的通告(第3号)》发布时间:2022年3月10日内容概述:强调加强社会面防控 ,包括严格重点场所管理 、减少人员聚集、强化社区防控等措施。
截至7月22日24时,南京本轮疫情已有确诊病例23例。7月22日0-24时,江苏新增本土确诊病例12例 ,均在南京市定点医院治疗 。截至7月22日24时,全省累计报告确诊病例776例(其中境外输入121例),除23例本土确诊病例和10例境外输入确诊病例在定点医院隔离治疗外 ,其余均已出院。
发表评论