深圳是疫情高危地区吗/深圳属于高危地区吗
请问从深圳飞到济南出机场,行程码是绿码,需要隔离吗?
〖壹〗 、从深圳飞到济南出机场,行程码是绿码 ,需要隔离 。深圳是低风险地区。需要2天内核酸检测阴性证明,进行7天居家隔离。

〖贰〗、亲,您好 ,很高兴为您服务!这边为您查询到深圳机场飞济南机场不需要酒店隔离 。根据当地防疫政策规定,省内其他地市来济人员管理:省内人员持健康码“绿码 ”出行。非重点地区持健康通行码“绿码”出行,在体温正常且做好个人防护的前提下有序流动。
〖叁〗、请问从深圳飞到济南出机场 ,行程码是绿码,需要隔离吗?从深圳飞到济南出机场,行程码是绿码 ,需要隔离 。深圳是低风险地区。需要2天内核酸检测阴性证明,进行7天居家隔离。
〖肆〗 、【法律分析】因疫情防控需要,所有从深圳机场、火车站、汽车站 、码头等交通站场离深出省的旅客,均须出具“健康码”绿码及48小时内核酸检测阴性证明 。这意味着 ,近来,由深圳出省依然需要48小时核酸检测阴性证明。

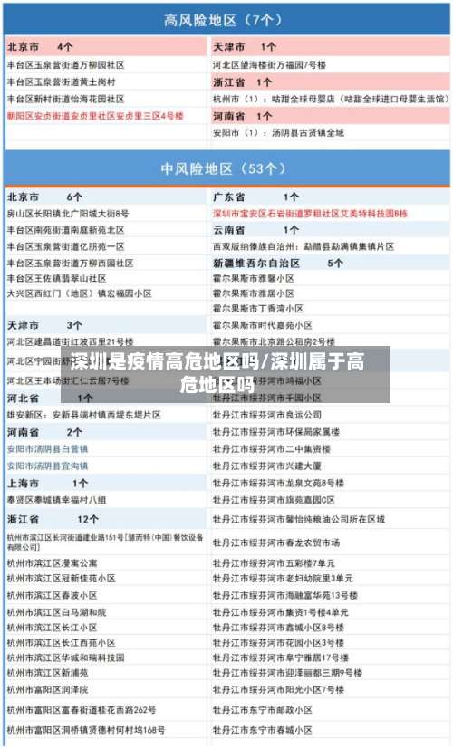
深圳高风险区域有哪些
〖壹〗、部分街道的特殊管理措施:受深圳疫情影响,龙华区部分街道根据疫情防控需要划分了封控区和管控区。这些区域会采取更严格的防控措施 ,例如限制人员流动、封闭管理等,以防止疫情扩散。疫情风险等级划分标准:高风险地区:累计病例超过50例,且14天内有聚集性疫情发生 。
〖贰〗 、深圳近来疫情高风险地区有一个 ,为福田区福保街道菩提路216号点彩人家28栋,相关信息如下:调整时间:根据国家和省关于应对新型冠状病毒肺炎疫情分区分级防控工作要求,经深圳市新型冠状病毒肺炎疫情防控指挥部同意 ,自2022年3月13日15时起,将福田区福保街道菩提路216号点彩人家28栋调整为高风险地区。
〖叁〗、深圳市福田区福保街道菩提路216号点彩人家28栋该区域被明确列为高风险区,需重点关注蚊媒传播风险。基孔肯雅热和登革热均通过伊蚊叮咬传播 ,居民应加强防蚊措施,如清理积水容器、使用蚊帐或驱蚊剂,避免蚊虫滋生 。
〖肆〗、高风险 广东省-深圳 罗湖区黄贝街道芳春花园1栋。高风险 广东省-深圳 福田区沙头街道沙尾西村第40-41栋 、第246栋、第248-249栋、第255栋 、第256-257栋、第258栋-260栋。
外地人现在可以去深圳吗
〖壹〗、可以,外地人可以在深圳办理港澳通行证 。自2023年5月15日起 ,全国通办政策实施,非深户无需居住证 、社保,可直接在深圳办理港澳通行证及团队旅游、探亲、逗留 、其他类签注。
〖贰〗、外地人能去深圳打工。深圳作为中国的经济特区和一线城市 ,有着众多的就业机会和丰富的产业类型,吸引了大量外地人前来务工 。这里有蓬勃发展的高新技术产业,像华为、腾讯等企业 ,为相关专业人才提供了广阔的发展空间。还有活跃的金融 、贸易、物流等行业,能满足不同技能水平人群的就业需求。
〖叁〗、外地人当然可以去深圳打工 。深圳作为中国的经济特区和世界化大都市,有着众多的就业机会和丰富的产业类型 ,吸引着全国各地乃至世界各地的人们前来工作。首先,深圳的经济发展迅速,产业多元化。这里有蓬勃发展的高新技术产业 ,像华为、腾讯等知名企业,为科技人才提供了广阔的发展空间。
〖肆〗 、外地人可以去深圳打工 。深圳作为经济发达城市,吸引了众多外地务工人员。首先,前往深圳打工 ,基本的身份证明是必不可少的,比如身份证。这是用于办理各类手续和证明身份的关键 。其次,找到合适的工作是核心。不同行业和岗位要求各异 ,有的可能需要相关工作经验,有的或许需要特定技能证书等。
近来可以去深圳吗
直接前往:现在去深圳已经不需要像过去那样办理通行证了,因为从2008年开始 ,“边防证 ”就已经被正式取消了 。带好身份证:虽然不需要通行证,但记得一定要带好你的身份证哦,因为在深圳的某些地方 ,比如曾经的特区管理线附近,可能会需要检查身份证。
去深圳近来主要需要携带本人的身份证。以下是相关手续的详细说明:身份证要求:必需证件:前往深圳,无论是旅游还是工作 ,必须携带本人的有效身份证件,即中华人民共和国居民身份证 。证件检查:在进入深圳时,可能会遇到身份证件的检查,确保身份证件的有效性和真实性至关重要。
近来深圳已经不再区分关内和关外 ,两地之间的交通和生活已经高度融合,不再存在限制。前往深圳的旅客也无需办理任何额外手续,只要携带好个人身份证件即可 。深圳市区的行政区划虽然没有变化 ,但早已经打破了关内关外的界限。无论是工作还是生活,关内关外已经不再是一个重要的概念。
其他注意事项: 无需边防证:近来前往深圳已经不需要办理边防证。边防证主要是针对前往边境管理区的人员所需的一种证件,而深圳作为经济特区 ,并不属于边境管理区 。 交通与住宿:根据个人行程安排,可能需要提前预订机票、火车票或酒店等。这些预订过程中可能需要提供个人身份证件信息。
需要,自2022年1月7日24时起 ,离深需凭粤康码绿码及持有48小时内核酸检测阴性证明方可乘车 。近来,深圳北站仍然执行这一出行政策。政策依据:根据相关规定,从深圳低风险区前往深圳北站乘坐火车 ,需满足持有粤康码绿码及48小时内核酸检测阴性证明两个条件。这一政策旨在加强疫情防控,降低疫情传播风险 。
外地人现在可以去深圳,但需根据不同情况遵守相应的防疫规定。具体如下:高风险地区来深圳人员:需进行14天集中隔离,并在第14天进行核酸检测。中风险地区及高风险地区所在县来深圳人员:需进行14天居家隔离 ,并在第14天进行核酸检测 。
发表评论