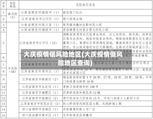
大庆疫情低风险地区(大庆疫情低风险地区查询)
大庆为什么解封
〖壹〗、疫情状况稳定 。截止2022年9月15日,大庆市属于我国低风险地区了 ,在全市人民的共同努力下,疫情的状况控制稳定了下来,不再继续进行扩散了,因此在市政府的同意下 ,大庆市解封了,大庆位于黑龙江省西部 、松辽盆地北部,是哈长城市群区域中心城市。

〖贰〗、购买必需品。通过查询相关资料显示:截止到2022年9月30日 ,大庆市防疫要求规定,大庆市市已经实现新冠肺炎病例数清零的壮举,属于低风险地区 ,解封两天是为了让群众购买生活必需品,为了安全期间,居民还应在家进行自我隔离 ,并注意个人防护。

〖叁〗、疫情管控顺利完成 。截止到2022年9月22日,通过查询相关信息显示,大庆疫情管控顺利完成 ,所以开始解封,开始逐步恢复复工复产,全区进入常态化疫情防控探索阶段。

〖肆〗、疫情得到控制。截止到2022年10月4日,通过查询大庆市疫情防控指挥中心公告表示 ,大庆市境内无新增确诊病例,疫情已得到良好控制,境内无风险地区 ,所以解封了,境内均为常态化管理,但是仍然需要配合防疫工作 ,按时做核酸 。
〖伍〗 、已无疫情。根据大庆疫情防控最新政策可知。截止到2022年9月30日,大庆市已无新增疫情,因此解封 ,居民可以正常出门,街道上的酒点饭店等都开始恢复营业 。
〖陆〗、大庆新冠病例没有增加。据2022年10月9日消息,大庆已经连续两天没有新增病例 ,近来还存在中高风险的有大庆龙凤区的乙烯一区1-28号楼,1-21号楼等,因此除了中高风险区域是没有解封的,其他的已经解封了。

大庆市民到上海飞机场后需办什么手续?
〖壹〗、既然大庆和上海都属于疫情低风险地区 ,到上海机场后,只要履行正常的卫生检测,不需要核酸检测报告 。
〖贰〗 、去上海需根据自身情况及出行方式准备不同手续。如果是乘坐飞机 ,需提前预订机票,同时准备好有效身份证件,如身份证、护照等。在值机时 ,按要求出示证件办理登机手续 。到达上海机场后,可能需要配合机场进行健康码、行程码查验,以及体温检测等防疫措施。
〖叁〗 、准备有效乘机身份证件 在到达上海浦东机场前 ,请确保您携带了有效的乘机身份证件。这通常是您在订票时输入的证件,如身份证、护照等。这是办理登机手续的必要条件 。前往机场指定柜台办理值机手续 找到值机柜台:到达机场后,根据航班信息和机场指示牌 ,找到您所乘坐航班的值机柜台。
〖肆〗、建议您至少提前两小时抵达机场。 请留意电子显示屏,找到您航班的办理柜台号码 。 携带您的身份证前往柜台,办理登机手续并托运行李。 通过安检后,根据登机牌上指示的登机口等待登机。 请留意登机广播 ,以防登机口临时变更,并妥善保管您的登机牌,顺序排队登机 。
本土新增96+103!
〖壹〗 、月16日0—24时 ,31个省(自治区、直辖市)和新疆生产建设兵团报告本土新增确诊病例96例,无症状感染者新增103例(本土新增无症状感染者数量为119例减去境外输入16例,即103例)。具体分布及疫情相关情况如下:本土新增确诊病例分布 河北省:新增72例。
〖贰〗、城市分布持续优化汽车保有量的城市集中度进一步提升 。2025年 ,保有量超百万辆的城市从2024年的96个增至103个,超500万辆的城市新增至7个(如成都 、苏州等)。
〖叁〗、截至11月16日24时内蒙古自治区新冠肺炎疫情最新情况11月16日内蒙古新增本土确诊病例103例11月16日0—24时,内蒙古自治区报告新增本土确诊病例103例 ,其中呼和浩特市77例、呼伦贝尔市1例、兴安盟3例 、通辽市1例、赤峰市1例、鄂尔多斯市20例。
〖肆〗 、月8日0—24时,31个省(自治区、直辖市)和新疆生产建设兵团报告新增本土确诊病例1294例,新增本土无症状感染者6882例 ,反映了当日国内疫情多点散发、部分地区疫情集中的态势 。具体分析如下:本土确诊病例情况总数:1294例。
〖伍〗 、北京时间6月21日,老鹰客场103-96击败费城,以4-3总比分淘汰对手晋级东部决赛,将与雄鹿争夺总决赛席位。数据统计老鹰:赫尔特27分7篮板(关键3罚全中锁定胜局) ,特雷-杨21分10助攻(23投5中手感低迷),卡佩拉13分6篮板,科林斯14分16篮板 ,加里纳利17分。
〖陆〗、月23日武汉东西湖疫情最新情况一览武汉市疫情防控指挥部发布了昨日疫情情况,11月23日0—24时,武汉市新增9例本土确诊病例、220例本土无症状感染者和8例输入性无症状感染者 。涉及到东西湖区 ,情况如下:无症状感染者92:居住于东西湖区庭瑞新汉口2栋。无症状感染者93:居住于东西湖区华星融城1栋。
发表评论