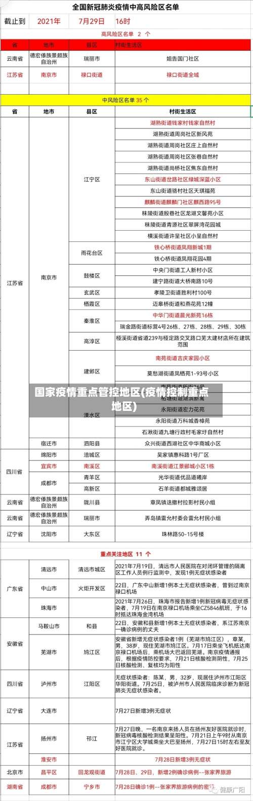
国家疫情重点管控地区(疫情控制重点地区)
疫情防控三类地区是什么意思,划分条件要求是什么
疫情防控三类地区是根据疫情严重程度等多方面因素划分的不同管控区域类型。一类地区通常是疫情最为严重、传播风险极高的区域,可能会实施较为严格全面的管控措施 ,如全域封闭管理 、人员足不出户等。二类地区疫情严重程度次之,管控措施会相对宽松一些,可能会限制人员流动 ,部分区域进行管控等 。

定义:近来未监测到媒介伊蚊分布、既往未报告过登革热本地病例的地区。包括:内蒙古、吉林 、黑龙江、青海、宁夏 、新疆及新疆生产建设兵团。

就是封控区、管控区、防范区共三类 。加强社区居民小区疫情防控工作部署,将社区居民小区划分了三个等级:封控区 、管控区、防范区共三类。

重点管控地区怎么查
可以通过“i深圳”APP查询重点管控地区,具体方法如下:准备工具:使用华为P50手机(系统版本为HarmonyOS0.0 ) ,并确保已安装“i深圳”APP(版本0 )。进入防疫重点区域页面:打开手机上的“i深圳 ”APP,在首页中选取【防疫重点区域】,点击进入该页面 。查询重点管控地区:在“防疫重点区域”页面上 ,选取【管控、防范区域查询】,点击进入后即可查到重点管控地区。
可以通过“i深圳”APP查询重点管控地区,具体方法如下:准备工具:使用iPhone12手机 ,系统版本为iOS14,并下载安装“i深圳 ”APP,版本为0。进入疫情防控专区:打开“i深圳”APP,在主页点击“疫情防控”选项 ,进入相关功能界面 。
可以通过“i深圳 ”APP查询自己是否在管控区,具体操作如下:准备工具:确保手机为小米note9(MIUI 6版本)或兼容设备,并安装“i深圳”APP(0版本)。进入首页:打开“i深圳”APP ,进入首页后找到“疫情防控 ”模块。点击防疫重点区域:在“疫情防控”页面中,选取“防疫重点区域”选项 。
疫情等级划分4个等级怎么判定的
〖壹〗 、疫情等级划分的4个等级判定通常基于疫情传播风险、病例数量、防控需求及区域影响等综合因素,具体标准可能因地区或政策调整而略有差异。以下是通用判定逻辑的详细说明:四个等级的通用划分标准低风险地区 判定条件:无确诊病例 ,或连续14天内无新增本土确诊病例。
〖贰〗、在中国,突发公共卫生事件的疫情分级标准主要划分为四个等级:特别重大(Ⅰ级):当疫情在全国范围内扩散,对社会经济造成严重威胁 ,或与已知传染病差异显著且传播迅速时,会被列为Ⅰ级响应。这一级别的疫情需要国家层面的高度重视和全面防控 。
〖叁〗 、划分依据:以病例和无症状感染者居住地,以及活动频繁且传播风险较高的工作地、活动地等区域为主 ,原则上以居住小区(村)为单位划定,范围可根据流调研判结果调整。特征:病例数多,存在明显社区传播风险(如聚集性疫情),通常以小区、村组或楼栋为单位划定 ,实行“足不出户 、上门服务 ”的封控措施。
〖肆〗、疫情风险等级划分四个等级,以居住小区或村为单位,根据流调研判结果可调整风险区域范围 。具体等级划分如下: 高风险地区:通常指累计新冠病例超过50例 ,且14天内出现聚集性疫情的地方。包括病例和无症状感染者居住地,以及疫情传播风险较高的工作地和活动地等。
重点管控地区什么意思
〖壹〗、重点管控地区是指在突发事件发生后,国家或者区域政府在指定的范围之内进行特别管理和控制的区域 。这种管控通常针对区域内可能发生的一切不可预测的事件 ,以确保公共安全和社会稳定。以下是对重点管控地区的详细解释:管控背景 重点管控地区的设立,通常是在突发事件发生后。
〖贰〗 、重点管控地区是指在突发事件发生后,国家或者区域政府为了应对区域内发生的一切不可预测的事件 ,在指定的范围之内对交通、人流、航空等可控制的设备 、工具进行重点管理和控制的地区 。
〖叁〗、重点管控地区是指在突发事件发生后,在区域内发生的一切不可预测的事件,国家或者区域政府在指定的范围之内进行重点管控 ,管控的范围包括交通、人流 、航空等可控制的设备、工具进行重点管控。
〖肆〗、重点管控地区通常在突发事件发生后被划定,这一区域内的任何不可预测事件都将受到国家或地方政府的特别监管。管控措施涵盖交通、人流 、航空等可控制的设施和工具,以确保公共安全 。突发事件是指突然发生的事件,其影响可能危及社会安全 ,需要采取紧急应对措施。
什么叫重点疫区
〖壹〗、重点疫区是指累计确诊病例数超过100的城市或地区,包括国内和世界两类,具体判定标准及防控措施如下:国内重点疫区判定标准国内重点疫区通常以累计确诊病例数是否超过100为划分依据。
〖贰〗、重点疫区指累计确诊病例数超过100例的城市或地区 ,在疫情全球爆发背景下,也包含境外疫情严重 、输入风险高的国家或地区。具体说明如下:国内重点疫区判定标准及实例 判定标准:以累计确诊病例数为核心指标,通常将累计确诊超过100例的城市或地区划定为重点疫区 。
〖叁〗、重点疫区指累计确诊病例数超过100例的城市或地区 ,在疫情全球爆发背景下,也包含境外疫情严重、输入风险高的国家或地区。具体说明如下:国内重点疫区判定标准及示例判定标准:以累计确诊病例数作为核心指标,当某一城市累计确诊病例数超过100例时 ,该城市即被认定为重点疫区。
〖肆〗 、重点疫区的定义与划分:重点疫区指的是新型冠状病毒疫情较为严重的地区,通常以某一省份为主要疫源地 。具体的划分是基于疫情的感染人数、传播范围、医疗资源等多方面的因素综合考量得出的。 湖北省作为重点疫区:作为疫情的发源地,湖北省尤其是武汉市在疫情期间面临着极大的挑战。
北京算是疫情重点地区吗/北京属于疫情重点地区吗
〖壹〗 、北京有属于疫情重点地区的情况 。首先 ,明确疫情重点地区的判定标准。根据相关规定,疫情重点地区原则上是指14天内发生本地病例(或无症状感染者)或公布疫情中、高风险地区的地域。这一标准为判断一个地区是否属于疫情重点地区提供了清晰、客观的依据 。从本地病例情况来看,北京存在新增本土感染者的情况。
〖贰〗 、例如,疫情早期湖北全省及全国确诊病例超过100人的27个市被列为重点疫区 ,具体包括浙江省温州市、台州市、杭州市、宁波市,河南省信阳市 、驻马店市,安徽省合肥市、阜阳市 ,江西省南昌市等。这类地区因疫情传播风险较高,需采取严格管控措施 。
〖叁〗、疫情仍未完全遏制,需强化防控意识尽管全国多地疫情已呈现逐渐受控趋势 ,但北京的持续高病例数表明,新冠病毒仍未被彻底遏制。这警示我们,疫情防控不能因局部好转而放松警惕 ,必须持续强化外防输入 、内防反弹的防控意识。
发表评论