南京是疫情敏感地区吗/南京是疫情风险区吗
南京现在是中高风险地区吗?
截至2022年3月14日24时,南京全域均属低风险地区 ,近来(以提供信息时间点为准)并非中高风险地区 。以下为具体说明:风险等级更新时间:信息明确标注更新于2022年3月15日,数据统计截止时间为2022年3月14日24时,内容时效性较高。风险等级状态:直接指出南京“全域均属低风险” ,未提及任何区域存在中高风险划分。

南京近来是低风险区域 。自2022年4月6日起,南京市4个中风险地区调整为低风险地区,调整后南京市全域为低风险地区。以下为详细说明:风险等级调整情况根据公开信息 ,南京市自2022年4月6日完成风险等级调整后,全市范围内已无中高风险地区,全域实施低风险管控措施。

低风险地区到南京不会被集中隔离 ,但需实行“3+11 ”健康管理措施,具体如下:健康管理措施内容 3天居家健康监测:要求在社区的指导下居家,非必要不外出 。若确需外出,需向社区报备并避免前往人员密集场所。
南京为低风险地区时一般情况:若南京处于低风险地区 ,且个人不属于高风险岗位人员 、未被赋“红(黄)码”,同时未前往中高风险地区所在城市的其他区域,按照上海当时的防疫政策 ,一般不需要隔离。
根据7月18日22时疫情最新消息通告,南京地区近来属于低风险地区 。
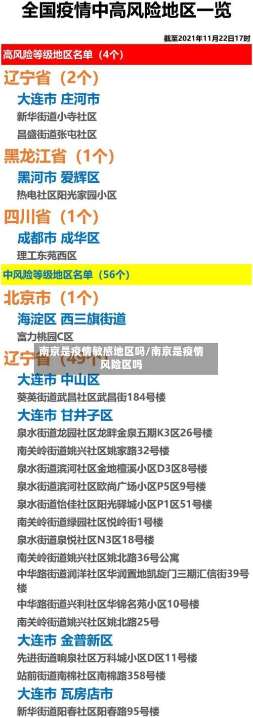
截至2022年3月16日,南京有1个高风险地区和5个中风险地区 ,具体信息如下:高风险地区(1个)江宁区东山街道湖西雅居东苑。
南京机场疫情风险等级
低风险区域,南京属于疫情的低风险区域,从禄口机场到长春机场只要有江苏省绿色健康码就可以。一般情况下 ,所属低风险地区、健康码为绿色的旅客,正常通行至无感测温区测温,落地南京机场不需要核酸检测报告。南京世界机场叫南京禄口世界机场 ,位于南京市江宁区禄口街道,是江苏省和南京市的门户 。
采取严格防控措施的必要性调整疫情风险等级:7月26日当天,南京部分区域疫情风险等级调整,高风险地区增加至4个 ,中风险地区达到25个。高风险地区的增加意味着疫情传播风险较高,需要采取更严格的防控措施来控制疫情。
南京新增38例新冠确诊患者,主要是和南京禄口机场管理不善有很大关系 ,由于禄口机场的保洁人员来自于好几家外包公司,对外包人员管理不到位,而且境内境外航班混合运营 ,对机场相关人员的防控管理不到位,造成疫情蔓延 。
南京风险等级如下:高风险区 玄武区:梅园新村街道熊猫万谷金融科技中心,梅园新村街道黄埔花园小区1栋。秦淮区:长白街654号、头条巷50号2栋 、苜蓿园大街246号7栋、武学园小区2号、御河新村11幢 、御道街小区20幢、西华东村、全季酒店 、苜中路1号小区。
要查询南京的风险等级 ,可通过以下方式:微信搜索公众号查询:微信搜索公众号“南京本地宝”,关注后在对话框回复【南京疫情】,即可查看南京疫情最新消息 ,其中包含风险等级信息,还能获取病例、轨迹、全员核酸、最新通告等相关内容 。
疫情防控重点关注地区有哪些?
之前人员流动小 、流动慢的偏远地区、农村地区需重点关注,相关部门需未雨绸缪,做好药品、医疗资源准备 ,以加强应对。春节出行仍需保持个人防护客流量回升:随着防疫政策进一步优化,今年春运客流量增长明显。
湖北省作为重点疫区:作为疫情的发源地,湖北省尤其是武汉市在疫情期间面临着极大的挑战 。随着疫情的扩散 ,湖北省其他地区也受到了严重影响,因此整个省份被视为重点疫区。 广东 、黑龙江等省份的疫情情况:广东等地由于人口流动大、密度高,疫情传播速度快 ,一度成为重要的防控区域。
符合疫情重点地区的判定范畴 。因此,可以认为北京有属于疫情重点地区的情况。不过,需要指出的是 ,疫情情况是动态变化的,随着防控措施的实施和疫情的发展,北京的疫情重点地区范围可能会发生变化 ,需要持续关注官方发布的最新信息。
面对京津沪豫辽粤六省份奥密克戎本土病例,疫情防控需重点关注以下方面:强化溯源与流调能力奥密克戎传播速度快、隐匿性强,需通过跨区域信息共享平台打破数据壁垒,实现病例信息 、行程轨迹、密接人员等数据的即时互通。

低风险地区到南京会被隔离吗?
〖壹〗、低风险地区到南京不会被集中隔离 ,但需实行“3+11 ”健康管理措施,具体如下:健康管理措施内容 3天居家健康监测:要求在社区的指导下居家,非必要不外出 。若确需外出 ,需向社区报备并避免前往人员密集场所。11天跟踪健康监测:后续11天需配合社区进行健康随访,期间可正常出行,但需做好个人防护 ,避免参加聚集性活动。
〖贰〗 、截至2022年5月11日,外省低风险地区回南京的人员不需要集中隔离,但需进行3+11健康管理措施 ,具体如下:健康管理措施内容 3天居家健康监测:要求在抵宁后的前3天进行居家观察,非必要不外出,期间需配合社区完成必要的健康监测或核酸检测 。
〖叁〗、江苏省内到南京是否需要隔离 ,需根据具体情况判断,低风险非涉疫地区无需隔离,重点关注城市或中高风险地区相关人员需按要求采取相应防控措施。具体如下:江苏省内低风险非涉疫地区来宁:无需核酸检测和隔离,携带健康码绿码即可。
发表评论